首页
产品技术服务
量子加密
人工智能+
可信数据空间
数据和网络安全
区块链解决方案
教育区块链平台
可信碳数链平台
环境监测数据共享平台
技术前沿
量子加密技术
区块链
隐私计算
网络和数据安全
人工智能
新闻资讯
公司动态
政策解读
关于我们
公司介绍
联系我们
新闻资讯
公司动态
政策解读
首页
/
新闻资讯
/
政策解读
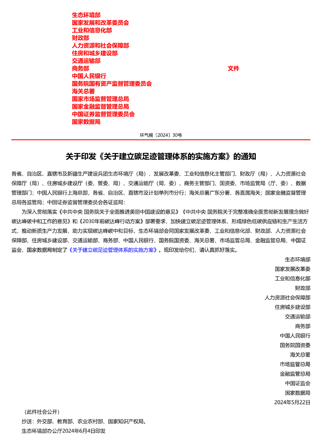
关于印发《关于建立碳足迹管理体系的实施方案》的通知
文章来源:中华人民共和国生态环境部
首 页
产品技术服务
量子加密
人工智能+
可信数据空间
数据和网络安全
区块链解决方案
教育区块链平台
可信碳数链平台
环境监测数据共享平台
技术前沿
量子加密技术
区块链
隐私计算
网络和数据安全
人工智能
新闻资讯
公司动态
政策解读
关于我们
公司介绍
联系我们